Abstract
While extensive research exists on immigrants as workers and migrant laborers, studies on immigrants as entrepreneurs in emerging economies are only beginning to emerge. This article addresses the limited knowledge on how immigrant entrepreneurs' agency, particularly their motivations, influences their enterprise growth. It provides a novel, in-depth analysis of how immigrant entrepreneurs leverage self-efficacy and social capital to navigate the challenges posed by the regulatory institutional environment. The study was conducted in South Africa using primary survey data, analyzed through Partial Least Squares Structural Equation Modeling (PLS-SEM) to test the proposed hypotheses. The findings indicate that entrepreneurial self-efficacy has a positive and significant impact on the growth and innovation performance of immigrant enterprises. However, the moderating effects of institutional factors were not significant in this relationship. This study underscores the importance of key drivers of immigrant entrepreneurship within emerging market contexts. The insights gained may be adapted by immigrant entrepreneurs to their specific local environments. The originality of this research lies in establishing closer empirical connections between previously unlinked factors in the study of immigrant entrepreneurship within an African market context.1. Introduction
Scholarship on immigrant entrepreneurship has prompted extensive studies across various themes and domains, including transnational entrepreneurship, home and host country characteristics, ethnic and minority entrepreneurship, refugee migrants, diaspora entrepreneurs, and issues related to discrimination, such as anti-immigrant sentiment (Bastié et al., 2016; Dabić et al., 2020; Duan et al., 2021; Li et al., 2018; Malerba & Ferreira, 2021; Mayuto et al., 2023; Osaghae & Cooney, 2023; Schmich & Mitra, 2023; Walsh & Cooney, 2023). Immigrants significantly contribute to entrepreneurship in many countries (Chodavadia et al., 2024), and the global increase in immigration has sparked considerable research focused on immigrant entrepreneurship, extending beyond a mere emphasis on immigrants as refugees (Indarti et al., 2021; Urban & Mutendadzamera, 2022). Although the literature on immigrant entrepreneurship is extensive, from a global perspective migration is no longer exclusively a developing-to-developed economy phenomenon, but is also prevalent among poor-to-poor countries and between poor-to-emerging economies (Schmich & Mitra, 2023; Williams & Krasniqi, 2018). Moreover, while there are numerous studies on immigrants as workers and migrant laborers, research focused on immigrants as entrepreneurs in African emerging economies is only starting to evolve (Foo et al., 2020; Kerr & Kerr, 2017).
Immigrant entrepreneurship generally refers to the “process whereby immigrants identify, create and exploit economic opportunities to start new ventures in their host nations” (Dheer & Lenartowicz, 2018, p. 558). Extensive research emphasizes various factors associated with immigrant entrepreneurship that drive the entrepreneurial process, including personal qualities, the entrepreneurial community and environment, and several host and home country factors (Duan et al., 2021; Malerba & Ferreira, 2021). A recurring theme in the literature is that there are limited opportunities for immigrant entrepreneurs to access affordable capital, start-up funding, or gain market access (Dana et al., 2018). Furthermore, immigrant entrepreneurs are often unable to formalize their ventures, which prevents them from forming alliances with established corporate firms and public entities to gain financial and market access. Consequently, most immigrant entrepreneurs are compelled into entrepreneurship to survive in their new country and are thus necessity-driven entrepreneurs. However, several studies report that pull factors have a more substantial impact on emerging immigrant entrepreneurs than push factors, including the “need for achievement,” which traditionally has been identified as a pull factor in a non-immigrant entrepreneurship context (Duan et al., 2021; Mayuto et al., 2023; Osaghae & Cooney, 2023).
From a scholarly perspective, it is recognized that there is not only a lack of research explaining how institutions can drive growth and innovation in immigrant enterprises, particularly in an African emerging market context (Dana et al., 2018), but also limited understanding of the extent to which immigrant entrepreneurs' agency, specifically their motivations, affects their ethnic social capital (Gomez et al., 2020). Moreover, studies highlight that immigrant entrepreneurs in emerging markets typically face a multitude of challenges, including discrimination, institutional voids, crime and corruption, and varying levels of government intrusion (Foo et al., 2020). For instance, prior research indicates that legal and financial systems in emerging markets often disregard immigrant entrepreneurs to the extent that entrepreneurship becomes illegal or too costly to pursue (J. Chen et al., 2019; Dana et al., 2018; Hlatshwayo & Wotela, 2018).
Addressing these gaps in the literature, the primary objective of this article is to provide a novel explanation of how immigrant entrepreneurs rely on their self-efficacy and social capital to overcome challenges presented by the prevailing regulatory institutional environment in South Africa. Accordingly, the research question posed to achieve this objective is: To what extent does the institutional environment moderate the relationship between entrepreneurial self-efficacy, social networking, and enterprise performance of immigrant entrepreneurs in South Africa?
Currently, in South Africa, “an anti-immigrant attitude is growing as locals often blame immigrants for higher crime rates in their communities” (J. Chen et al., 2019; Gordon, 2020; Jones, 2019). Immigrants also face discrimination and a lack of institutional support in developing their enterprises, particularly as xenophobic violence repeatedly erupts against immigrant entrepreneurs in South Africa, despite the country's own history of apartheid (Crush et al., 2017; Gordon, 2020; Pruthi et al., 2020). To counteract such challenges, immigrant entrepreneurs utilize their human and social resources, which are highlighted as indispensable for accessing finance and other resources and capital (Sequeira & Rasheed, 2006). In this regard, earlier studies identify “immigrant-specific attributes” that differentiate “immigrant entrepreneurs from natives” (Bastié et al., 2016; Indarti et al., 2021; Li et al., 2018; Malerba & Ferreira, 2021). These attributes include self-belief, risk-taking tendencies, a willingness and intent to venture, family identity and relationships, social networks, and greater intrinsic motivation (Dabić et al., 2020; Dana et al., 2020; Duan et al., 2021). Particularly significant for immigrant entrepreneurship is entrepreneurial self-efficacy (ESE), as beliefs and competencies are pivotal when encountering new tasks and circumstances (Urban, 2020).
This article provides a novel and important contribution to the literature by expanding the knowledge base on human capital and social capital (Kwon & Adler, 2014; Unger et al., 2011), as well as on “institutional theory” within the immigrant entrepreneurship domain, where there is a noted lack of empirical work demonstrating the relevance of these theories in the context of African immigrant entrepreneurship (Dana et al., 2018; Duan et al., 2021). Accordingly, this contribution fills an important theoretical gap, as the limited use of integrated models has led to a fragmented understanding of what drives immigrant enterprise growth. Thus, the study makes a clear contribution by advancing a more holistic understanding of the combined effects of various individual and contextual influences, which are essential for advancing knowledge on immigrant entrepreneurship. To ensure that this contribution is valuable, the article highlights the relevance of both exogenous and endogenous elements that drive immigrant enterprise growth by examining specific factors, including personal attributes (self-efficacy), the entrepreneurial community (social capital), the environment (regulatory institutions), and several demographic factors (Duan et al., 2021; Malerba & Ferreira, 2021).
By conducting research on an under-studied topic in an under-explored context, this study aims to provide insights that could help immigrant entrepreneurs adapt these findings to their local settings and improve their enterprise performance. Such investigations are important, especially given that irregular events within the environment, including unstable economic growth, can positively influence the formation of entrepreneurial opportunities among immigrants (Osaghae & Cooney, 2023).
The article first provides a theoretical foundation through a literature review. Subsequently, the research design and process are described, focusing on data collection and measurement. The statistical analyses and results are then presented, followed by a discussion. Finally, the article concludes with a consideration of the study's implications.
2. Theoretical overview
2.1 Immigrant entrepreneurship
Immigration and participation in entrepreneurial activity have been primarily examined from two major theoretical perspectives (for an overview, see Peroni et al., 2016). The first stream of studies examines the explicit characteristics of immigrants that lead them to start their own businesses, particularly when compared to non-immigrants. The second stream of studies focuses on country institutional profiles, which include cultural and ethnic topics (Dana et al., 2020; Duan et al., 2021; Malerba & Ferreira, 2021; Mayuto et al., 2023; Welter & Smallbone, 2011). For example, the theory of “mixed embeddedness” suggests that immigrants are not solely part of ethnic networks; they are also embedded in specific market conditions, as well as socio-economic and politico-institutional environments (Peroni et al., 2016, p. 642).
Walsh and Cooney (2023) highlight how cross-cultural adaptation is linked to the process of recognizing, evaluating, and exploiting entrepreneurial opportunities by immigrant entrepreneurs. In this context, with respect to the formulation of the hypotheses and in alignment with the article's objective, the following sections identify factors related to personal attributes (self-efficacy), the entrepreneurial community (social networking), and the environment (institutions) as they pertain to immigrant entrepreneurship.
2.2 Immigrant entrepreneurship and entrepreneurial self-efficacy
It is widely recognized that entrepreneurship is a “multidimensional concept, and that the entire entrepreneurial process unfolds because individual entrepreneurs act and are motivated to pursue opportunities” (Baumol & Strom, 2007; Urban, 2020). One area where research has coalesced in terms of entrepreneurial motivation is self-efficacy, or more specifically, entrepreneurial self-efficacy (ESE), which refers to the “strength of a person’s belief that he/she is capable of successfully performing the various roles and tasks of an entrepreneur” (C. C. Chen et al., 1998, p. 296). Studies reveal that individuals with higher levels of ESE “retain complex and adaptive mental frameworks about their environment, helping them to see situations from new perspectives” (Bandura, 1997; Newman et al., 2019). The relevant theory related to self-efficacy is social cognitive theory (SCT), which is based on the reciprocal model of cognitive and personal factors, environmental influences, and behavior working in combination with each other (Bandura, 2001, p. 14). Moreover, SCT is highly relevant for immigrant entrepreneurship in the context of the “mixed embeddedness” theory, as immigrants are embedded in specific institutional environments (Peroni et al., 2016).
Researchers have identified human capital attributes specific to immigrants that enable them to exploit opportunities more effectively than their local counterparts, including traits such as innate risk-taking predispositions, a strong sense of identity, and greater intrinsic motivation (Bastié et al., 2016). Other researchers focus on various motivational dimensions that empower immigrant entrepreneurship, such as goal setting, business ideas and opportunities, personal values, subjective experiences and circumstances, and individual characteristics (Duan et al., 2021). Murimbika and Urban (2023) explain the role of ESE in fostering systemic entrepreneurship and emphasize that the behaviors associated with ESE are essential for effective adjustment to institutional contexts. Furthermore, similar studies demonstrate that personality attributes, competencies, and behaviors, including ESE, can enhance enterprise performance (Khaw et al., 2023; Urban, 2020). Thus, it is expected that the levels of ESE possessed by immigrant entrepreneurs will impact their enterprise performance, leading to the hypothesis that:
H1: There is a positive association between higher levels of entrepreneurial self-efficacy (ESE) among immigrant entrepreneurs and enterprise performance in the South African context.
2.3 Immigrant entrepreneurship and social capital
Social capital has been extensively studied within both general and immigrant entrepreneurship literature, emphasizing the importance of networks to entrepreneurs, as they provide access to opportunities and facilitate easier access to essential resources (Dana et al., 2020; Hlatshwayo & Wotela, 2018; Kwon & Adler, 2014). Social capital is “exogenous in nature and includes networks and social relationships that stimulate network exchanges” (Burt, 2000). Recent studies (e.g., Dana et al., 2020; Urban & Mutendadzamera, 2022) emphasize that immigrant entrepreneurs often utilize their social capital and rely on their ethnic communities to establish their enterprises and expand into mainstream markets. Similarly, other studies indicate that immigrant entrepreneurs who depend on their ethnic networks exhibit reduced uncertainty in behavior and focus on how individual achievement is shaped by family and community environments. This is particularly true as cohesion among the group fosters knowledge creation and the exchange of ideas (Kwon & Adler, 2014; Williams & Krasniqi, 2018; Zelekha & Dana, 2019).
What is evident from such studies is that research confirms that “social exchanges and networks” play a vital role in acquiring various types of resources for immigrant entrepreneurs, including the ability to convert social capital into critical resources, such as “financial capital” (Khaw et al., 2023; Malerba & Ferreira, 2021; Sequeira & Rasheed, 2006). Furthermore, research demonstrates that different ethnic groups possess unique configurations of social capital, with networks structured according to their specific cultural norms (Katila & Wahlbeck, 2012). Gomez et al. (2020) uncover links between the extent to which immigrant entrepreneurs utilize and contribute to their ethnic community's social capital and their motivations for doing so. These authors suggest that these factors influence both businesses and their ethnic communities.
Other scholars point out that, due to institutional deficiencies, immigrant entrepreneurs in emerging contexts often rely on various forms of social networks, including friends and family, as well as leveraging political and financial networks to build social capital (Mago & Modiba, 2022; Zelekha & Dana, 2019). Such networks provide “emotional support, information, advice, capital support, and access to potential customers and financial resources” (Jones, 2019; Li et al., 2018). Based on this, by focusing on networking as a potential means of enhancing enterprise performance, the second hypothesis is formulated as:
H2: There is a positive association between higher levels of networking among immigrant entrepreneurs and enterprise performance in the South African context.
2.4 The institutional environment and immigrant entrepreneurship
In entrepreneurship research, institutional theory is often invoked to understand the influences of institutional systems on entrepreneurial behavior (Bruton et al., 2010; Dabić et al., 2020). The significance of institutions to entrepreneurship is highlighted by their ability to promote “socially productive activities as opposed to unproductive activities” (Baumol & Strom, 2007). The institutional environment is frequently described as a “duality, where, on the one hand, formal institutions are defined as regulations, rules, and laws developed to facilitate political and economic exchange, and on the other hand, as informal cognitive and normative institutions” (Scott, 1995; Tonoyan et al., 2010).
Research findings indicate that while in “developed economies,” markets are generally considered to have a reputable entrepreneurship-enabling environment and well-functioning regulations, “institutional voids” often characterize emerging markets (Nielsen et al., 2018). In this context, studies highlight an “unpredictable business environment due to an inefficient and/or corrupt legal and/or administrative system in emerging markets” (Tonoyan et al., 2010). In South Africa, researchers emphasize how weak institutional leadership and non-enforceable regulations undermine entrepreneurial activity. Moreover, high rates of criminal activity and widespread bribery and corruption in South Africa negatively impact entrepreneurial endeavors. Particularly relevant for immigrant entrepreneurship is the perception that, due to prominent displays of regime corruption, ‘who you know’ is more important than ‘what you do,’ thereby creating barriers to enterprise development and growth (Baron et al., 2018; Hlatshwayo & Wotela, 2018).
However, research also shows that the unpredictable nature of some institutional environments in emerging markets presents an entrepreneurial opportunity and “offers a degree of flexibility for entrepreneurs to exercise their agency” (Welter & Smallbone, 2011, p. 110). Under such circumstances, immigrant entrepreneurs “navigate complex and challenging institutional environments” by relying on diverse configurations of human and social capital to develop response strategies to institutional obstacles (Osaghae & Cooney, 2023; Urban & Mutendadzamera, 2022). Recognizing that the institutional environment can potentially moderate the relationship between ESE, networking, and enterprise performance, and in line with recent research findings that emphasize the significance of institutional influences on business growth (Murimbika & Urban, 2023), it is predicted that:
H3a: The relationship between higher levels of self-efficacy among immigrant entrepreneurs and enterprise performance is moderated by the institutional environment in the South African context.
H3b: The relationship between higher levels of networking among immigrant entrepreneurs and enterprise performance is moderated by the institutional environment in the South African context.
3. Research design
3.1 Study context and sampling
The study took place in South Africa’s Gauteng province, which is the major contributor (38%) to the country’s national Gross Domestic Product (GDP) and houses the largest number of formal and informal businesses (DSBD, 2018, p. 5). The rationale for focusing on Gauteng is its significant influx of immigrants, many of whom settle in inner-city areas (Hlatshwayo & Wotela, 2018). This study focused on Pakistani immigrant entrepreneurs residing in South Africa. Over the last few decades, the influx of Pakistani immigrants has increased significantly, with many involved in grocery and electronics ventures, successful import businesses, and the medical field throughout the country. The Pakistani immigrant population represents an ethnic minority in South Africa and is typically not easily accessible due to being a small, tight-knit community with additional barriers such as language and cultural differences. Therefore, the data collected from this target population provides unique insights into an untapped ethnic minority. Additionally, by focusing solely on Pakistani immigrant entrepreneurs, the study aligns with calls from researchers (Dabić et al., 2020) who emphasize the need to assess ethnic minority ventures specifically within the context of the group in question.
Sampling frames were generated from sources such as the Ministry of Overseas Pakistanis and Human Resource Development, the Gauteng Department of Economic Development (GDED), and the National Small Business Chamber (NSBC), which represented the study population in the absence of a comprehensive database on immigrant entrepreneurs in South Africa. The following sampling criteria were applied to identify suitable respondents: (a) individuals who are arrivals in the country from Pakistan, (b) owner-managers of enterprises classified as SMEs in South Africa, and (c) first-generation immigrants to South Africa (Duan et al., 2021; Indarti et al., 2021). The definition of an “SME” in South Africa was operationalized according to the amended Schedule 1 of the National Small Enterprise Act of 1996, where a small enterprise is defined as “a separate and distinct business entity, together with its branches or subsidiaries, if any, including cooperative enterprises, managed by one owner or more and predominantly carried on in any sector or subsector of the economy” (RSA: Republic of South Africa, 2019, p. 111).
Based on the sampling frames and qualifying criteria, five hundred questionnaires were randomly administered by the study researchers across the Gauteng province via physical distribution and email surveys over a 4-month period (August 2022–November 2022). These questionnaires were distributed to potential respondents in line with the pre-determined sampling criteria. Given the hesitancy of immigrants to participate in surveys and formal data collection due to historical harassment of immigrants by locals in South Africa (Gordon, 2020), it was necessary to physically distribute the questionnaires in some cases. After data collection, the responses were examined for any omissions or incomplete data, resulting in a final sample size of 150 complete responses. In terms of ethical considerations, all potential respondents were informed of their rights as participants. They were given a brief explanation of the study’s purpose to ensure they understood what participation entailed. These steps ensured that participants were not susceptible to undue influence or coercion, thereby limiting any potential exploitation or vulnerability.
In line with past studies, demographic variables were also included, as they were expected to influence the variables in one way or another. Consequently, age, gender, and educational background were used as control variables in the study. To identify any potential sources of bias in the sample, a Wilcoxon-Mann-Whitney test (Schindler, 2019) was used to compare participating and non-participating immigrant entrepreneurs based on gender and age, revealing no significant differences. Sample attributes indicate that most respondents (76%) were male, and 31.3% were between the ages of 35 and 44, followed by 26.3% in the 25–34 age group. In terms of education, the majority of respondents (45.9%) had completed secondary school (matric), with 23.2% holding some form of tertiary education. Additionally, 85% of respondents confirmed that their ventures were family businesses registered with the Companies and Intellectual Property Commission (CIPC) of South Africa. Unfortunately, further firm-level details regarding specific business activities were not collected due to the requirements of the Protection of Personal Information Act (POPI), which governs data protection and privacy in South Africa (RSA: Republic of South Africa, 2019).
3.2 Measures
Data were collected via a survey using a structured format with pre-determined questions. The measures used in the study were based on existing multi-item scales derived from prior research and were assessed using 7-point Likert-type scales (Schindler, 2019). The main part of the questionnaire addressed each of the key constructs under study. Table 1 presents the variable type, primary latent measurement construct, referenced research scale, secondary latent measurement construct, and scale type.
The opening section of the survey focused on entrepreneurial self-efficacy (ESE) as the first independent variable (IV), which was “operationalized using a four-item global measure designed to assess an individual’s ESE in relation to entrepreneurial tasks” (C. C. Chen et al., 1998; Murimbika & Urban, 2023; Newman et al., 2019). The four items tested an individual's confidence in relation to the following tasks: (1) successfully identifying new business opportunities; (2) creating new products; (3) thinking creatively; and (4) commercializing an idea or new development.
To measure networking, social networking activities were operationalized according to the dimensions of social capital outlined in studies by Sequeira and Rasheed (2006) and Urban and Mutendadzamera (2022). These dimensions included: (1) political networking, with four questions such as “I have spent much effort on making connections with officials of governments and their agencies”; (2) financial networking, with four questions such as “I have spent much effort on making connections with financial institutions and foundations”; and (3) family networking, with three questions such as “I have spent much effort on making connections with my family’s networks.”
The institutional environment, as a moderating variable (MV), was operationalized using the scale developed by Tonoyan et al. (2010). This scale includes measures of: (1) the country’s legal entities, capturing the overall quality and efficiency of services delivered by various public agencies; (2) issues related to the regulatory environment, such as “red tape” and “unfair competitive practices”; and (3) corruption, bribery, and trust in public officials.
The dependent variable (DV), enterprise performance, was operationalized in terms of (1) enterprise growth and (2) enterprise innovation, following scales identified in prior studies (Urban & Mutendadzamera, 2022). Six items were used, such as: (1) “We are increasing the range of new products/services”; (2) “We are increasing the volume of new products/services”; (3) “Entry to market with improvements in goods and services”; and (4) “We emphasize new distribution channels for our products/services.” Prior research reveals that “growth is a more accurate performance indicator than other available accounting measures and rivals other indicators of financial performance. The growth process of an enterprise is likely to be driven by increased demand for the firm's products or services, where sales increase first, thus allowing for the acquisition of additional resources such as employees” (Steffens et al., 2009, p. 136).
| Variable Type | Primary Latent Measurement Construct | Referenced Research Scale | Secondary Latent Measurement Construct | Scale Type |
|---|---|---|---|---|
| Independent variables | Entrepreneurial self-efficacy | (C. C. Chen et al., 1998; Murimbika & Urban, 2023; Newman et al., 2019) | Successfully identifying new business opportunities | Seven-point Likert scale |
| Creating new products | ||||
| Thinking creatively | ||||
| Commercializing an idea or new development | ||||
| Networking | (Sequeira & Rasheed, 2006; Urban & Mutendadzamera, 2022) | Political networking | ||
| Financial networking | ||||
| Family networking | ||||
| Moderating variable | Institutional environment | (Tonoyan et al., 2010) | Regulatory environment and public agencies | |
| Dependent variable | Entrepreneurial performance | (Urban & Mutendadzamera, 2022) | Enterprise innovation | |
| (Steffens et al., 2009) | Enterprise growth |
3.3 Data analysis
Data analysis involved both descriptive and inferential statistics using partial least squares structural equation modeling (PLS-SEM) to test the hypotheses. A two-stage PLS-SEM analysis was conducted to evaluate the moderation model. In the first stage, the interaction terms were omitted, and an analysis of the latent variables was performed. In the second stage, the same analysis was repeated, but the interaction terms were included. The interaction terms were created by multiplying the moderator variables with the exogenous latent variables. The effect size (f2) of the moderating variables was also assessed, with results greater than 0.025 indicating a large moderating effect and results above 0.01 representing medium moderating effects (Hair et al., 2017).
4.Results
4.1 Validity and reliability testing
Exploratory factor analysis (EFA) using a Principal Axis Factoring extraction method and Promax rotation was conducted to assess the validity of the constructs. The Kaiser-Meyer-Olkin (KMO) Measure of Sampling Adequacy (Schindler, 2019) was 0.863, indicating that the sample was adequate for conducting EFA, as the value exceeded the 0.5 threshold. Bartlett's Test of Sphericity was significant, with a p-value of 0.000, indicating that the items were sufficiently correlated to render EFA feasible (Schindler, 2019). Of the original forty-four items in the model, fourteen were eliminated during EFA due to factor loadings below 0.3, loading onto a factor with fewer than three items, or cross-loading onto more than one factor. The final EFA included thirty remaining items.
It is worth noting that two separate factors emerged to measure networking, specifically financial networking and political networking. Similarly, two factors emerged to measure performance: growth and innovation, as anticipated. The final pattern matrix with total variance explained showed that six factors were extracted, as indicated by eigenvalues greater than one. These extracted factors explained 76.95% of the variance in the thirty items under examination. Each factor had appropriate loadings and contained at least three items, as required for a valid factor (Schindler, 2019).
Confirmatory Factor Analysis (CFA) was conducted using Smart PLS, based on the items retained during EFA. Table 2 presents the CFA pruned model values for Cronbach’s Alpha, rho_A, composite reliability (CR), and the average variance extracted (AVE), all of which exceed the prescribed threshold levels, further demonstrating convergent validity and reliability (Schindler, 2019). Additionally, discriminant validity results for the pruned model indicate good discriminant validity, with the diagonal elements of the Fornell-Larcker Criterion being higher than any other correlation in the same row or column, indicating that the items within each construct are more strongly correlated with each other than with items in other constructs (not shown). The Heterotrait-Monotrait ratio (HTMT) of the associations was examined, confirming validity, as the HTMT ratio for first-order latent constructs was observed to be less than 0.7, well below the maximum threshold of 0.9, thus establishing discriminant validity (Hair et al., 2017).
| Construct | Cronbach's Alpha | Rho_A | Composite Reliability | Average Variance Extracted (AVE) |
|---|---|---|---|---|
| FN | 0.958 | 0.958 | 0.973 | 0.922 |
| GRW | 0.935 | 0.937 | 0.952 | 0.798 |
| ESE | 0.893 | 0.900 | 0.926 | 0.758 |
| INNO | 0.898 | 0.954 | 0.915 | 0.584 |
| IRE | 0.934 | 0.912 | 0.932 | 0.735 |
| PN | 0.955 | 0.955 | 0.971 | 0.917 |
Table 3 presents the model fit indices, where the goodness of fit index (GFI) is used to assess the discrepancy between the sample data and the normal distribution, determining whether the data can be generalized to a larger population. An acceptable value for the GFI is 0.949, indicating a good fit. Other model fit indices also demonstrated acceptable threshold levels, further confirming the model fit of the data collected (Hair et al., 2017).
| Fit Index | Acceptable Value | Value | Outcome |
|---|---|---|---|
| GFI | >0.9 | 0.949 | Acceptable range |
| RMSEA | <0.08 | 0.083 | At the margin |
| NFI | >0.9 | 0.917 | Just at acceptable range |
| NNFI (TLI) | >0.9 | 0.901 | Acceptable |
| CFI | >0.9 | 0.912 | Acceptable |
| CMIN /DF | < 5 | 1.950 | Acceptable |
4.2 Structural model testing
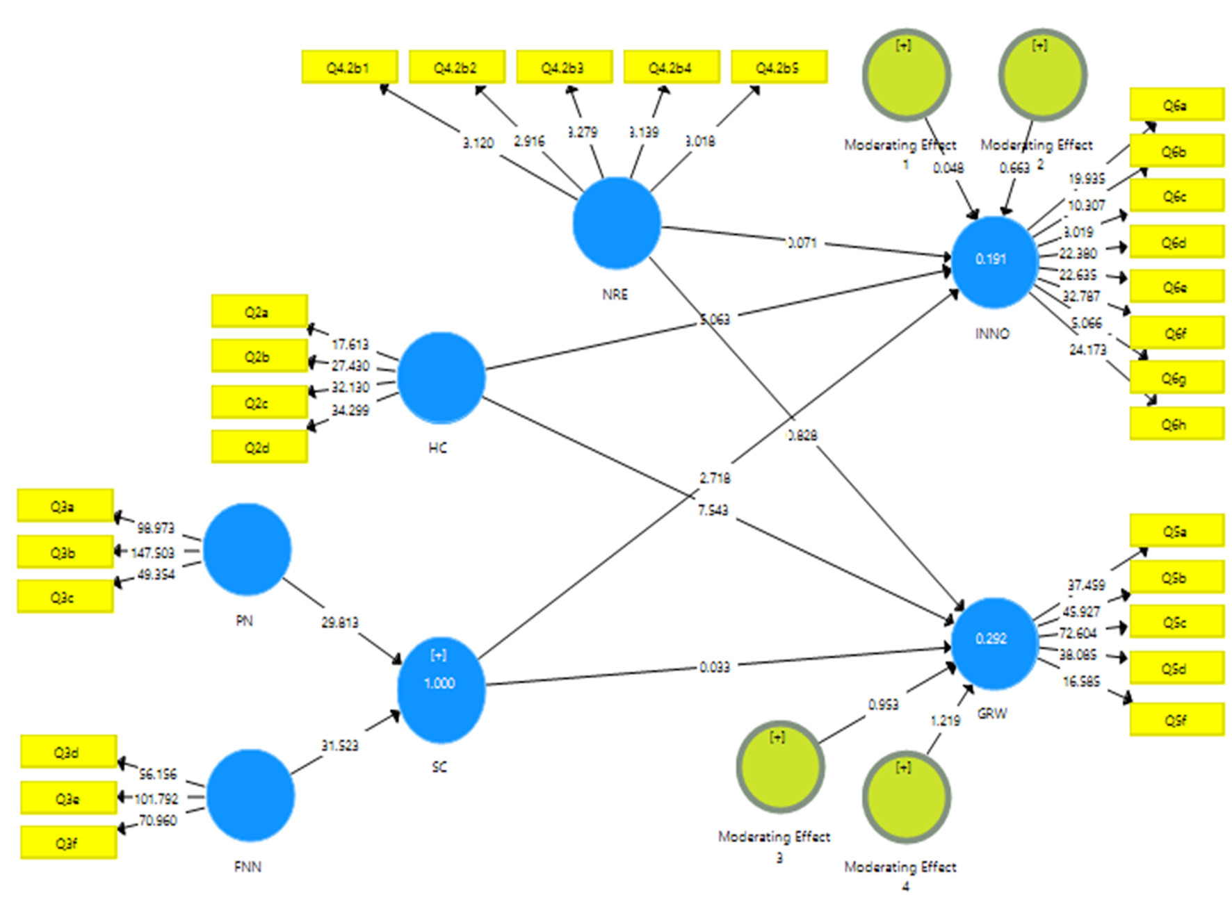
Structural model testing began with an assessment of the overall model quality, yielding an R2 = 0.276 for the hypothesized model (see Figure 1). The relationships within each construct sub-dimension represent the hypothesized relationships among the constructs, as displayed in Figure 1, where the path coefficients indicate several significant effects. A significance level of 5% (p-value < 0.05) and a critical t-value threshold of 1.96 were used. Bootstrapping confidence intervals were also examined to provide additional evidence on the stability of the path coefficients (Hair et al., 2017).
Additionally, as with the measurement model, the structural model was assessed for collinearity by calculating the tolerance (TOL) values and variance inflation factors (VIF) of the predictor variables. If the TOL values are greater than 0.20 and the VIF values are less than 5, the predictor variables do not exhibit significant levels of collinearity. However, if high levels of collinearity are present, strategies such as creating higher-order constructs, eliminating, or merging indicators would be considered. Based on the VIF analysis, all predictor variables within the inner structural model had VIF scores of less than 5, indicating no multicollinearity issues (Hair et al., 2017).
Figure 1.Final structure model: Based on SEM results
Table 4 presents the path coefficient values, which serve as the final quality criterion for this pruned model. It was found that entrepreneurial self-efficacy (ESE) had a positive effect on growth (GRW) at 0.534, and on innovation (INNO) at 0.365. The moderating effects were small or negative, with values close to zero. Notably, the negative effects of institutional regulatory environment (IRE) on growth (GWR) (-0.090) and on innovation (INNO) (-0.008) were observed.
| Path | Original Sample (O) | Sample Mean (M) | Standard Deviation (Std. Dev) | T Statistics (|O/Std. Dev|) | P Values |
|---|---|---|---|---|---|
| ESE -> GRW | 0.534 | 0.544 | 0.081 | 6.618 | 0.000 |
| ESE -> INNO | 0.365 | 0.375 | 0.081 | 4.531 | 0.000 |
| Moderating Effect 1 -> INNO (IRE moderates ESE and INNO) | 0.004 | 0.020 | 0.102 | 0.043 | 0.965 |
| Moderating Effect 2 -> INNO (IRE moderates FN and INNO) | -0.059 | -0.089 | 0.093 | 0.637 | 0.525 |
| Moderating Effect 3 -> GRW (IRE moderates ESE and GRW) | 0.092 | 0.097 | 0.100 | 0.920 | 0.358 |
| Moderating Effect 4 -> GRW (IRE moderates PN and GRW) | -0.097 | -0.114 | 0.077 | 1.260 | 0.208 |
| IRE -> GRW | -0.090 | -0.048 | 0.111 | 0.807 | 0.420 |
| IRE -> INNO | -0.008 | 0.032 | 0.117 | 0.066 | 0.947 |
| PN -> FN | 0.553 | 0.553 | 0.017 | 33.120 | 0.000 |
| FN -> GRW | 0.002 | 0.005 | 0.073 | 0.031 | 0.975 |
| FN -> INNO | -0.231 | -0.221 | 0.088 | 2.624 | 0.009 |
4.3 Hypotheses support or rejection
Based on the results, each hypothesis is either accepted or rejected as follows, according to the analyses presented in Figure 1 and Table 4:
For H1, entrepreneurial self-efficacy (ESE) had a positive and significant effect on performance, as measured through growth (B = 0.534, t-value = 6.618, p-value = 0.000) and innovation (B = 0.365, t-value = 4.531, p-value = 0.000). Thus, H1 is supported.
For H2, financial networking (FN) had a positive but insignificant effect on performance, as measured through growth (B = 0.002, t-value = 0.031, p-value = 0.975) and a negative significant effect on innovation (B = -0.231, t-value = 2.624, p-value = 0.009). Thus, H2 is rejected.
For H3a, the moderating effect results show that the institutional regulatory environment (IRE) does not moderate the relationship between ESE and innovation (B = 0.004, t-value = 0.043, p-value = 0.965) or growth (B = 0.092, t-value = 0.920, p-value = 0.358). Thus, H3a is rejected.
For H3b, the moderating effect results show that IRE does not moderate the relationship between financial networking (FN) and innovation (B = -0.059, t-value = 0.637, p-value = 0.525) or growth (B = -0.097, t-value = 1.260, p-value = 0.208). Thus, H3b is rejected.
5. Discussion
This paper makes a significant contribution to the international small business literature by offering a deeper understanding of how immigrant entrepreneurs leverage their self-efficacy and social capital to navigate the challenges posed by the regulatory institutional environment in South Africa.
The entrepreneurial self-efficacy (ESE) of immigrant entrepreneurs showed a positive and significant effect on entrepreneurial performance, as measured through growth and innovation, providing support for H1. This result indicates that this sample of Pakistani immigrants believes in their ability to perform entrepreneurial tasks in terms of ESE. Individuals with higher levels of self-efficacy tend to believe in their ability to achieve goals and perceive the environment as presenting more opportunities than risks (C. C. Chen et al., 1998). The findings align with existing literature and the theoretical framework, where, in accordance with social cognitive theory (SCT), Bandura (1997) explains that enactive mastery and the ability to overcome challenges and remain motivated are linked to higher levels of self-efficacy (Newman et al., 2019).
The results confirm that ESE is a highly relevant construct in studying immigrant entrepreneurship. This finding is consistent with other research indicating that ESE aligns with human capital attributes specific to immigrants, such as innate risk-taking predispositions and greater intrinsic motivation (Bastié et al., 2016), which enable immigrant entrepreneurs to exploit opportunities more effectively than their local counterparts. This finding is important for the immigrant entrepreneurship domain, as it highlights the relevance of ESE in terms of confidence and perseverance, which are critical for immigrant entrepreneurs who often have fewer other forms of entrepreneurial capital available (Malerba & Ferreira, 2021).
Linking the present study’s findings with prior research reveals that human capital traits such as ESE are pivotal for immigrant entrepreneurs, allowing for better identification, evaluation, development, and exploitation of opportunities (Dabić et al., 2020). Recent studies (e.g., Flaminiano, 2024) show that developing countries often face various resource constraints and weak institutions, leading entrepreneurs to engage in entrepreneurial bricolage—creatively combining existing resources. The notion of bricolage is relevant to the present study’s findings as it demonstrates how opportunities can be maximized despite operating in resource-constrained environments (Kleine-Stegemann et al., 2024). Like ESE, entrepreneurial bricolage represents a departure from conventional innovation, emphasizing resourcefulness, adaptability, and creativity (Baaken et al., 2022).
In conclusion, the evidence from this study, supporting H1, aligns with similar research showing how immigrant entrepreneurs often rely on prior knowledge and experience acquired abroad. This knowledge functions as a buffer to uncertainty and has been linked to increased self-efficacy and venture performance (Duan et al., 2021).
While social capital in the form of networking (H2) was predicted to affect immigrant enterprise performance, the study’s positive findings were not significant. A plausible reason for this result could be that the sample consisted of first-generation immigrants, who may lack significant post-immigration networks to impact enterprise performance. This finding is not entirely surprising, as previous research suggests that the types of networks immigrant entrepreneurs nurture are “inward-looking, reinforcing exclusive identities, and promoting homogeneity, whereas outward-looking networks that promote links between diverse individuals have yet to be established” (Dana et al., 2020).
Indeed, there is some support for this rationale in the literature, where findings show that immigrant entrepreneurs often rely on their “prior experience acquired living abroad” and focus on relationships created with foreign communities, which might limit their networks with local communities (Dheer & Lenartowicz, 2018). Moreover, the insignificant findings could be due to a lack of access to resources necessary to leverage social capital afforded through pre- and post-migration social networks (Li et al., 2018).
Despite the findings for H2, it is important to consider that the value of social capital for entrepreneurial activity may sometimes be overstated. Social capital can inhibit a minority group when a dominant group restricts others from accessing networking benefits (Dana et al., 2020). This study’s findings also align with broader scholarly debates, where it is argued that the shortcomings of social capital may not be inherent to the concept itself but instead indicate the need for a new perspective. Context and geography should also be taken into account when assessing social capital. In the South African context, financial and political networks are often unreliable for immigrant entrepreneurs, limiting the value of these types of networking for them.
The results show that the moderating effect of the institutional environment in South Africa did not significantly influence the relationship between entrepreneurial self-efficacy (ESE), networking, and enterprise performance (H3). This negative and non-significant finding reflects the many challenges immigrant entrepreneurs face in South Africa, where a negative institutional environment fosters corruption and unaccountability, leading to unproductive entrepreneurship. In several African countries, obstacles such as crime, unwarranted taxes, and high compliance costs hinder immigrant entrepreneurial efforts (Schmich & Mitra, 2023).
These findings are particularly interesting when considered alongside prior theory and research, which show that the institutional environment is crucial to immigrant enterprises, as they are typically more vulnerable to external impacts due to their newer, smaller, and less sustainable nature compared to established businesses (Urban, 2020). Additionally, negative institutional influences, such as corruption, can reduce immigrant entrepreneurs' perceptions of the feasibility and desirability of pursuing opportunities and growing their enterprises (Baron et al., 2018).
Furthermore, the present findings align with similar research on immigrant entrepreneurship and institutional theory, suggesting that institutional voids, including weak and unfair regulations, are mitigated by immigrants’ human and social capital, which help them navigate such institutional obstacles (Dabić et al., 2020).
6. Conclusions, limitations, and future research
The study results contribute to the theory of immigrant entrepreneurship by demonstrating that individuals with higher levels of entrepreneurial self-efficacy (ESE) can enhance their enterprise performance. This is an important theoretical contribution, as elevated levels of ESE signify that immigrant entrepreneurs have developed greater competencies and expertise in entrepreneurial tasks and are better able to navigate and make the most of the local institutional environment.
Considering the paucity of immigrant entrepreneurship studies focused on the African continent, the findings are valuable in advancing the contextual understanding of immigrant entrepreneurship. In many African countries, including South Africa, immigrant entrepreneurs frequently face corruption and inefficient institutions. To succeed in such environments, immigrant entrepreneurs must rely on their entrepreneurial self-efficacy (ESE) to navigate their ventures toward success.
From a scholarly research perspective, this study opens up new research avenues by exploring how different factors influence immigrant entrepreneurs in overcoming challenges presented by the prevailing regulatory institutional environment in South Africa. The study expands the current literature by highlighting the relevance of entrepreneurial self-efficacy (ESE) to immigrant entrepreneurship and extending its application to other areas, such as overall enterprise performance. Additionally, this approach enriches the immigrant entrepreneurship literature by demonstrating that immigrant entrepreneurs can adapt and enhance their ESE, which, in turn, improves their enterprise performance. Consequently, this article makes a clear contribution by extending the theoretical and empirical reach of the ESE and social capital constructs, through the lens of institutional theory, within an African emerging market context.
Several practical implications arise from the study's findings. This research can be valuable to immigrant entrepreneurs by providing insights into the factors that influence their enterprise performance. They can use this information to make informed decisions, build on their strengths, identify weaknesses, and formulate action plans to foster enterprise growth and innovation.
At the institutional level, policymakers and government agencies in South Africa should recognize the importance of immigrant entrepreneurs and the key role they play in the entrepreneurial ecosystem. Developmental interventions should be designed to provide immigrant business-friendly practices that protect immigrant entrepreneurs from discrimination and negative institutional effects. A priority recommendation is for relevant government agencies in South Africa to encourage and facilitate the formalization of immigrant enterprises. This will enable them to be treated fairly and compete on an equal footing in the open market without facing prejudice. Transitioning immigrant enterprises into the formal economy should be part of the government’s agenda, as this will allow immigrant entrepreneurs to escape discrimination and gain the same legal protections as formal enterprises.
It is also recommended that policymakers provide targeted interventions for digital transformation (Philbin et al., 2022), enabling immigrant entrepreneurs to achieve sustainable development. In this regard, immigrant entrepreneurs have an opportunity to leverage digital production methods as a pathway toward sustainability.
The study has typical limitations, primarily related to its cross-sectional research design. Longitudinal studies are needed, as they may yield different results regarding the moderating influence of the institutional environment, which is dynamic in emerging markets and evolves over time. Additionally, the study suffers from a limited sample size due to the absence of a comprehensive database on immigrant entrepreneurs in South Africa and the strict sampling criteria used to identify suitable respondents, resulting in a restricted sample.
Another limitation is the nature of the variables used to explain enterprise performance. Future studies could enhance this dependent variable by incorporating additional measures that capture the social value and impact these enterprises may create. Enterprise performance should reflect a triple bottom line approach, encompassing the social, environmental, and economic components of sustainable practices.
Furthermore, future research could explore other forms of agency and capabilities, such as bricolage capability, which is crucial for mobilizing resources and overcoming environmental constraints faced by immigrant entrepreneurs in emerging economies. Overall, more theoretical and empirical research on immigrant entrepreneurship from other African and emerging market perspectives would be highly valuable.
References
Baaken, T., Liu, L., & Lapornik, L. (2022). Bricolage and growth hacking: Two smart concepts of creating a business lacking resources. In Next Generation Entrepreneurship. IntechOpen. https://doi.org/10.5772/intechopen.99391
Bandura, A. (1997). Self-efficacy: The exercise of control. Freeman Press
Bandura, A. (2001). Social cognitive theory: An agentic perspective. Annual Review of Psychology, 52(1), 1–26. https://doi.org/10.1146/annurev.psych.52.1.1
Baron, R. A., Tang, J., Tang, Z., & Zhang, Y. (2018). Bribes as entrepreneurial actions: Why underdog entrepreneurs feel compelled to use them. Journal of Business Venturing, 33(6), 679–690. https://doi.org/10.1016/j.jbusvent.2018.04.011
Bastié, F., Cussy, P., & Le Nadant, A. (2016). Network or independent business? Entrepreneurs' human, social and financial capital as determinants of mode of entry. Managerial and Decision Economics, 37(3), 167–181. https://doi.org/10.1002/mde.2709
Baumol, W. J., & Strom, R. J. (2007). Entrepreneurship and economic growth. Strategic Entrepreneurship Journal, 1(3-4), 233–237. https://doi.org/10.1002/sej.26
Bruton, G. D., Ahlstrom, D., & Li, H. (2010). Institutional theory and entrepreneurship: Where are we now and where do we need to move in the future? Entrepreneurship Theory and Practice, 34(3), 421–440. https://doi.org/10.1111/j.1540-6520.2010.00390.x
Burt, R. S. (2000). The network structure of social capital. Research in Organizational Behavior, 22, 345–423. https://doi.org/10.1016/S0191-3085(00)22009-1
Chen, C. C., Greene, P. G., & Crick, A. (1998). Does entrepreneurial self-efficacy distinguish entrepreneurs from managers? Journal of Business Venturing, 13(4), 295–316. https://doi.org/10.1016/S0883-9026(97)00029-3
Chen, J., Kosec, K., & Mueller, V. (2019). Moving to despair? Migration and well-being in Pakistan. World Development, 113, 186–203. https://doi.org/10.1016/j.worlddev.2018.09.007
Chodavadia, S., Kerr, S., Kerr, W. R., & Maiden, L. (2024). Immigrant entrepreneurship: New estimates and a research agenda (May 2024). NBER Working Paper No. w32400
Crush, J., Tawodzera, G., Chikanda, A., & Tevera, D. (2017). Living with xenophobia: Zimbabwean informal enterprise in South Africa. Southern African Migration Programme. https://doi.org/10.2307/j.ctvh8r19b
Dabić, M., Vlačić, B., Paul, J., Dana, L., Sahasranamam, S., & Glinka, B. (2020). Immigrant entrepreneurship: A review and research agenda. Journal of Business Research, 113, 25–38. https://doi.org/10.1016/j.jbusres.2020.03.013
Dana, L., Gurau, C., Light, I., & Muhammad, N. (2020). Family, community, and ethnic capital as entrepreneurial resources: Toward an integrated model. Journal of Small Business Management, 58(5), 1003–1029. https://doi.org/10.1111/jsbm.12507
Dana, L., Ratten, V., & Honyenuga, B. Q. (2018). Introduction to African entrepreneurship. In L. Dana, V. Ratten, & B. Q. Honyenuga (Eds.), African entrepreneurship: Challenges and opportunities for doing business (pp. 1–7). Springer International Publishing. https://doi.org/10.1007/978-3-319-73700-3_1
Dheer, R. J. S., & Lenartowicz, T. (2018). Multiculturalism and entrepreneurial intentions: Understanding the mediating role of cognitions. Entrepreneurship Theory and Practice, 42(3), 426–466. https://doi.org/10.1111/etap.12260
DSBD (2018, October 7). About SMMEs. http://www.dsbd.gov.za
Duan, C., Sandhu, K., & Kotey, B. (2021). Understanding immigrant entrepreneurship: A home-country entrepreneurial ecosystem perspective. New England Journal of Entrepreneurship, 24(1), 2–20. https://doi.org/10.1108/NEJE-05-2020-0013
Flaminiano, J. P. C. (2024). Entrepreneurial bricolage: A key to innovation for SMEs in a developing economy. Small Business International Review, 8(1), e645. https://doi.org/10.26784/sbir.v8i1.645
Foo, M., Vissa, B., & Wu, B. (2020). Entrepreneurship in emerging economies. Strategic Entrepreneurship Journal, 14(3), 289–301. https://doi.org/10.1002/sej.1363
Gomez, C., Perera, B. Y., Wesinger, J. Y., & Tobey, D. H. (2020). Immigrant entrepreneurs and community social capital: An exploration of motivations and agency. Journal of Small Business and Enterprise Development, 27(4), 579–605. https://doi.org/10.1108/JSBED-07-2019-0232
Gordon, S. L. (2020). Understanding the attitude–behaviour relationship: A quantitative analysis of public participation in anti-immigrant violence in South Africa. South African Journal of Psychology, 50(1), 103–114. https://doi.org/10.1177/0081246319831626
Hair, J. F., M.Hult, G. T., M.Ringle, C., & Sarstedt, M. (2017). A Primer on Partial Least Squares Structural Equation Modeling (PLS-SEM) (2nd). Sage
Hlatshwayo, N., & Wotela, K. (2018). Social capital as survival strategy for immigrants in South Africa: A conceptual framework. In T. N. Sequeira (Ed.), Immigration and Development. Intech Open. https://doi.org/10.5772/intechopen.72063
Indarti, N., Hapsari, N., Lukito-Budi, A. S., & Virgosita, R. (2021). Quo vadis, ethnic entrepreneurship? A bibliometric analysis of ethnic entrepreneurship in growing markets. Journal of Entrepreneurship in Emerging Economies, 13(3), 427–458. https://doi.org/10.1108/JEEE-04-2020-0080
Jones, J. (2019). From open doors to closed gates: Intragenerational reverse incorporation in new immigrant destinations. International Migration Review, 53(4), 1002–1031. https://doi.org/10.1177/0197918318791982
Katila, S., & Wahlbeck, Ö. (2012). The role of (transnational) social capital in the start-up processes of immigrant businesses: The case of Chinese and Turkish restaurant businesses in Finland. International Small Business Journal: Researching Entrepreneurship, 30(3), 294–309. https://doi.org/10.1177/0266242610383789
Kerr, S. P., & Kerr, W. (2017). Immigrant entrepreneurs. In J. Haltiwanger, E. Hurst, & A. Schoar (Eds.), Measuring Entrepreneurial Businesses: Current Knowledge and Challenges. University of Chicago Press
Khaw, K. W., Thurasamy, R., Al-Abrrow, H., Alnoor, A., Tiberius, V., Abdullah, H. O., & Abbas, S. (2023). Influence of generational status on immigrants' entrepreneurial intentions to start new ventures: A framework based on structural equation modeling and multicriteria decision-making. Journal of Entrepreneurship in Emerging Economies, 15(3), 589–634. https://doi.org/10.1108/JEEE-04-2021-0141
Kleine-Stegemann, L., Hensellek, S., Senyard, J., Jung, P. B., & Kollmann, T. (2024). Are bricoleurs more satisfied? How bricolage affects entrepreneur job satisfaction among experienced versus novice entrepreneurs. Journal of Small Business Management, 62(3), 1347–1384. https://doi.org/10.1080/00472778.2022.2140159
Kwon, S., & Adler, P. S. (2014). Social capital: Maturation of a field of research. Academy of Management Review, 39(4), 412–422. https://doi.org/10.5465/amr.2014.0210
Li, C., Isidor, R., Dau, L. A., & Kabst, R. (2018). The more the merrier? Immigrants share and entrepreneurial activity. Entrepreneurship Theory and Practice, 42(5), 698–733. https://doi.org/10.1177/1042258718795344
Mago, S., & Modiba, F. S. (2022). Does informal finance matter for micro and small businesses in Africa? Small Business International Review, 6(1), e415. https://doi.org/10.26784/sbir.v6i1.415
Malerba, R. C., & Ferreira, J. J. (2021). Immigrant entrepreneurship and strategy: A systematic literature review. Journal of Small Business & Entrepreneurship, 33(2), 183–217. https://doi.org/10.1080/08276331.2020.1804714
Mayuto, R., Su, Z., Mohiuddin, M., & Fahinde, C. (2023). Antecedents of immigrants' entrepreneurial intention formation process: an empirical study of immigrant entrepreneurs in Canada. Frontiers in Psychology, 14. https://doi.org/10.3389/fpsyg.2023.1153142
Murimbika, M., & Urban, B. (2023). Institutional and self-efficacy effects on systemic entrepreneurship: Evidence from South Africa. Journal of Small Business & Entrepreneurship, 35(2), 284–305. https://doi.org/10.1080/08276331.2020.1764739
Newman, A., Obschonka, M., Schwarz, S., Cohen, M., & Nielsen, I. (2019). Entrepreneurial self-efficacy: A systematic review of the literature on its theoretical foundations, measurement, antecedents, and outcomes, and an agenda for future research. Journal of Vocational Behavior, 110, 403–419. https://doi.org/10.1016/j.jvb.2018.05.012
Nielsen, U. B., Hannibal, M., & Larsen, N. N. (2018). Reviewing emerging markets: Context, concepts and future research. International Journal of Emerging Markets, 13(6), 1679–1698. https://doi.org/10.1108/IJoEM-10-2017-0416
Osaghae, O., & Cooney, T. M. (2023). How has entrepreneurship opportunity formation amongst immigrants been influenced by the COVID-19 pandemic? Journal of Small Business and Enterprise Development, 30(5), 902–918. https://doi.org/10.1108/JSBED-11-2022-0475
Peroni, C., Riillo, C. A. F., & Sarracino, F. (2016). Entrepreneurship and immigration: Evidence from GEM Luxembourg. Small Business Economics, 46(4), 639–656. https://doi.org/10.1007/s11187-016-9708-y
Philbin, S., Viswanathan, R., & Telukdarie, A. (2022). Understanding how digital transformation can enable SMEs to achieve sustainable development: A systematic literature review. Small Business International Review, 6(1), e473. https://doi.org/10.26784/sbir.v6i1.473
Pruthi, S., Mitra, J., & Mitra, J. (2020). Special issue on ‘Migrant and transnational entrepreneurs: International entrepreneurship and emerging economies. Journal of Entrepreneurship and Innovation in Emerging Economies, 6(1), 7–11. https://doi.org/10.1177/2393957520903117
RSA: Republic of South Africa (2019). Government Gazette No. 42304, Department of Small Business Development, Revised Schedule 1 of the National Definition of Small Enterprise. Pretoria: Government Printers
Schindler, P. (2019). Business research methods (13th). McGraw-Hill Education
Schmich, M., & Mitra, J. (2023). Can entrepreneurship enable economic and social integration of refugees? A comparison of the economic, social and policy context for refugee entrepreneurship in the UK and Germany. Journal of Entrepreneurship and Innovation in Emerging Economies, 9(1), 9–32. https://doi.org/10.1177/23939575221146848
Scott, W. R. (1995). Institutions and organizations. Sage Publications
Sequeira, J., & Rasheed, A. (2006). Start-up and growth of immigrant small businesses: The impact of social and human capital. Journal of Developmental Entrepreneurship, 11(04), 357–375. https://doi.org/10.1142/S1084946706000490
Steffens, P., Davidsson, P., & Fitzsimmons, J. (2009). Performance configurations overtime: Implications for growth- and profit oriented strategies. Entrepreneurship Theory and Practice, 33(1), 125–148. https://doi.org/10.1111/j.1540-6520.2008.00283.x
Tonoyan, V., Strohmeyer, R., Habib, M., & Perlitz, M. (2010). Corruption and entrepreneurship: How formal and informal institutions shape small firm behaviour in transition and mature market economies. Entrepreneurship Theory and Practice, 34(5), 803–832. https://doi.org/10.1111/j.1540-6520.2010.00394.x
Unger, J. M., Rauch, A., Frese, M., & Rosenbusch, N. (2011). Human capital and entrepreneurial success: A meta-analytical review. Journal of Business Venturing, 26(3), 341–358. https://doi.org/10.1016/j.jbusvent.2009.09.004
Urban, B. (2020). Entrepreneurial alertness, self-efficacy and social entrepreneurship intentions. Journal of Small Business and Enterprise Development, 27(3), 489–507. https://doi.org/10.1108/JSBED-08-2019-0285
Urban, B., & Mutendadzamera, K. (2022). Social capital leading to innovation: Understanding moderating effects of the environment in the Zimbabwean small and medium enterprise context. Journal of Enterprising Communities: People and Places in the Global Economy, 16(4), 631–652. https://doi.org/10.1108/JEC-01-2021-0010
Walsh, L., & Cooney, T. (2023). Understanding the interplay between immigrant nascent entrepreneurship and cross-cultural adaptation. Journal of Small Business and Enterprise Development, 30(5), 919–946. https://doi.org/10.1108/JSBED-12-2021-0472
Welter, F., & Smallbone, D. (2011). Institutional Perspectives on Entrepreneurial Behavior in Challenging Environments. Journal of Small Business Management, 49(1), 107–125. https://doi.org/10.1111/j.1540-627X.2010.00317.x
Williams, N., & Krasniqi, B. A. (2018). Coming out of conflict: How migrant entrepreneurs utilise human and social capital. Journal of International Entrepreneurship, 16(2), 301–323. https://doi.org/10.1007/s10843-017-0221-4
Zelekha, Y., & Dana, L. (2019). Social capital versus cultural capital determinants of entrepreneurship: An empirical study of the African continent. The Journal of Entrepreneurship, 28(2), 250–269. https://doi.org/10.1177/0971355719851900
- Volume: 8; Issue: 2; elocation-id: e670 DOI: 10.26784/sbir.v8i2.670
- Copyright 2024 Boris Urban, Mahad Moti
-

This work is licensed under a Creative Commons Attribution-NonCommercial-ShareAlike 4.0 International License.
- Submitted: 2024-06-21 Accepted: 2024-09-02 Published: 2024-10-10
- Abstract viewed - 2.9K - times
- PDF downloaded - 1.2K times
-
Downloads
Download data is not yet available.
